首页
>
专题专栏
>
行政执法公示专栏
>
事前公示
>
行政执法文书样本
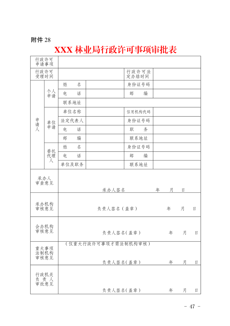
湖南省林业局关于印发《湖南省林业行政许可文书格式范本》的通知
来源: 岳阳市林业局
发布日期: 2025-09-05
浏览量:
|
|
|