YYCR—2022—01018
各县市区人民政府,岳阳经济技术开发区、城陵矶新港区、南湖新区、屈原管理区,市直各单位,中央、省属驻岳各单位:
《岳阳市推进新建商品房“交房即交证”改革实施方案》已经市人民政府同意,现印发给你们,请认真贯彻实施。
岳阳市人民政府办公室
2022年8月4日
(此件主动公开)
岳阳市推进新建商品房“交房即交证”改革
实 施 方 案
为认真贯彻党中央、国务院和省、市有关深化“放管服”改革、进一步优化营商环境决策部署,从根本上破解房地产“办证难”问题,构建房地产规范管理长效机制,根据省政府办公厅《关于印发〈湖南省推进新建商品房“交房即交证”改革实施方案〉的通知》(湘政办发〔2021〕75号)精神,在总结我市开展“交房即交证”改革试点经验基础上,制定本方案。
一、总体要求
(一)指导思想。坚持以习近平新时代中国特色社会主义思想为指导,坚持以人民为中心的发展思想,聚焦新建商品房“交房长期交不了证”的问题,以工程建设项目审批制度改革为契机,打通堵点和关键环节,着力构建政府主导、部门监管和企业主责、购房人配合的责任体系,逐步实现新建商品房“交房即交证”“住权与产权同步”,增加人民群众的获得感和满意度,促进房地产市场健康发展。
(二)改革目标。建立交房与交证联动机制,将现行房屋工程竣工验收后、不动产首次登记(栋证)之前的流程前置到工程竣工验收备案前,确保完成工程竣工验收备案即具备办理首次登记条件;在完成工程竣工验收备案后20个工作日内,由房地产开发企业组织交房,自然资源主管部门依申请为资料齐全的购房人办理转移登记(分户证),实现新建商品房“交房即交证”工作目标。市城区(指岳阳楼区、云溪区、君山区、岳阳经开区、城陵矶新港区、南湖新区,下同)从2022年7月1日起,其他县市区从2022年12月31日起,所有城镇规划范围内新取得国有建设用地使用权的预售商品房项目必须实施“交房即交证”,并不断完善工作机制,实现“交房即交证”常态化。
二、工作任务
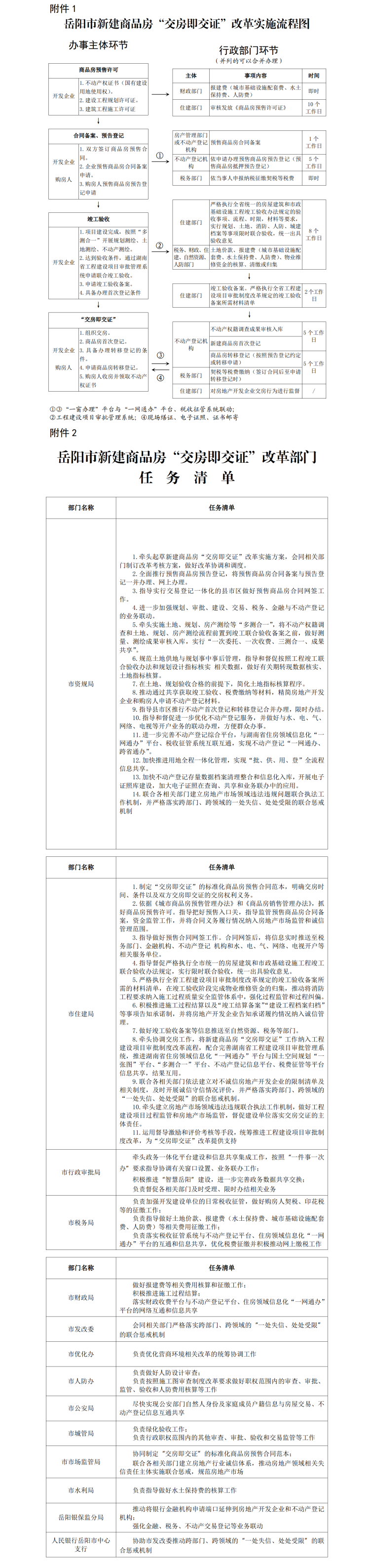
(一)调整优化办事窗口。进一步加强不动产登记综合受理窗口和工程建设项目审批综合服务窗口建设,在此基础上按照“一个流程图、一个操作指引”的要求,构建信息共享、联合审批机制,实现“交房即交证”工作与工程建设项目审批有关事项有机结合,推动水、电、气、网络、电视等开户业务联动办理。市、县市区政务服务中心咨询窗口或导引台做好“交房即交证”相关政策咨询和引导服务。(牵头单位:市行政审批局;责任单位:市资规局、市住建局;县市区政府、管委会负责落实。以下任务均由县市区政府、管委会负责落实,不再列出)
(二)整合再造业务流程。理顺登记与管理的关系,按照前置一批、并联一批、简化一批和后置一批的要求,对商品房预售、竣工验收、办理不动产首次登记及转移登记等全流程进行精简优化。
1.建设预售阶段。
(1)严把预售入口关。严格执行预售标准和条件,在办理商品房预售许可时,应依法审查是否取得国有建设用地使用权、建设工程规划许可证和建筑工程施工许可证,并督促房地产开发企业按照“交房即交证”有关程序和要求,做好相关准备工作。(责任单位:市住建局)
(2)全面实行预售合同网签备案。商品房预售时,房地产开发企业与购房人达成一致后网上签订预售合同,系统自动核验,一键生成电子合同,并实时推送至不动产登记机构、税务部门、金融机构和水、电、气、网络、电视等服务单位。完善标准化商品房预售合同范本,明确交房时间、条件和双方权利义务,确保房地产开发企业交付的房屋竣工联合验收合格、完成工程竣工验收备案、权属清晰无争议且已具备办理不动产转移登记条件。合同义务履行情况纳入房地产市场监管和诚信管理范围。(牵头单位:市住建局,责任单位:市资规局、市税务局、岳阳银保监分局、市行政审批局、市市场监管局)
(3)大力推行预告登记。对预售商品房全面开展预告登记,推动预售商品房合同备案与预告登记协同办理,实现同步申请、一窗受理、并行联办、实时共享。探索开展预告登记和转移、抵押登记合并申请,由房地产开发企业在预告登记时同步收集新建商品房转移、抵押登记的相关材料。已办理预告登记的,在办理转移、抵押登记时,有关材料直接沿用,不再重复收取。(牵头单位:市资规局,责任单位:市住建局、市税务局、岳阳银保监分局)
2.竣工验收阶段。
(1)整合相关测绘事项。将不动产权属调查和“多测合一”流程前置到竣工验收之前。按照“多测合一”改革要求,将规划条件核实和土地核验测量、地籍测绘、房产实测等工作,合并为竣工验收综合测绘,实现“一次委托、联合测绘、成果共享、平台联审”,做好测绘成果审核入库,直接作为联合验收和不动产登记的申请材料。(牵头单位:市资规局,责任单位:市住建局、市城管局、市人防办)
(2)严格实行联合验收。严格执行全省统一的房屋建筑和市政基础设施工程竣工联合验收办法,落实验收事项、流程、时限、材料等方面要求,实行规划、土地、消防、人防、城建档案、排污管网、绿地等事项限时联合验收,统一出具验收意见。严格执行全省工程建设项目审批制度改革规定的竣工验收备案所需材料清单。推动将消防验收要求纳入施工过程质量安全监管体系,推进规划条件和用地条件的施工过程监管,强化过程监管和过程纠偏。(牵头单位:市住建局,责任单位:市资规局、市人防办、市城管局)
(3)并行开展核实核算。在竣工验收阶段,严格按照规划设计指标核实相关数据,做好有关“期转现”数据核实、土地指标核算、物业管理用房确认等工作。(牵头单位:市资规局,责任单位:市住建局)。规范相关费用的核算、清缴或归集,在竣工验收阶段按照有关规定足额完成土地价款、报建费(城市基础设施配套费、水土保持费、人防费)、物业维修资金的核算、清缴或归集,在不动产首次和转移登记时不再进行核验。(牵头单位:市税务局、市财政局,责任单位:市资规局、市住建局、市人防办、市水利局)
(4)简化土地指标核算程序。在符合国土空间规划的前提下,对项目实测后土地面积或建筑规模与出让合同存在差异,需核算指标修改土地出让合同的,由房地产开发企业与自然资源规划主管部门签订补充协议,补缴相关价款及税费,再申请不动产登记。(牵头单位:市资规局,责任单位:市住建局、市财政局、市税务局)
(5)积极推行施工过程结算和告知承诺制。积极推进施工过程结算,对约定结算节点内完成的质量合格工程内容,即时开展工程价款计算、调整、确认及支付等。将“竣工结算备案”和“建设工程档案归档”等事项调整到竣工验收备案后。房地产开发企业应在承诺期内补齐相关材料,对存在失信行为的,依法依规进行行政处理及信用惩戒。(牵头单位:市住建局,责任单位:市财政局、市资规局)
3.交房交证阶段。
(1)加快办理不动产首次登记。房地产开发企业在项目取得竣工验收备案手续后,即可申请办理不动产首次登记。严格按照《不动产登记暂行条例实施细则》等规定明确申请材料,任何没有法律法规依据的环节和材料不得作为登记受理前置条件。对能从工程建设项目审批管理系统、“多测合一”信息平台共享获取的竣工验收备案材料、房屋测绘报告及成果数据,不得要求申请人重复提供。(牵头单位:市资规局,责任单位:市住建局)
(2)实行交房与转移登记联动。房地产开发企业达到交房条件时,采取现场交房交证方式的,应提前将集中办理交房安排告知不动产登记机构及相关部门,组织好现场发证;采取购房人集中委托房地产开发企业分批次提前申请登记办证的,由企业统一代领,送证上门。不动产登记机构可以现场依申请办理转移登记,发放不动产权电子证照,也可以委托邮寄纸质证书。鼓励通过市不动产登记综合平台、市不动产登记微信小程序等服务平台,提前申请转移登记,经网上审核、缴纳税费后发放不动产登记证书。(牵头单位:市资规局,责任单位:市住建局、市税务局)
(3)优化不动产登记服务。进一步加强规划、土地、建设、房地产交易、税务、金融与不动产登记全流程业务协同联动。推行不动产登记首次和转移登记合并申请、同步办理。进一步创新登记服务举措,深入推进不动产登记服务便民化,全面推进不动产登记“160”改革,推行“5+2”无休日服务、上门服务、靠前服务、预约服务,努力提高工作效能,方便企业和群众办事。(牵头单位:市资规局,责任单位:市住建局、市税务局、岳阳银保监分局)
(三)加强平台协同与共享。
1.深入实施“互联网+不动产登记”。以岳阳市不动产登记综合平台为基础,实现与省住房领域信息化“一网通办”平台及税收征管系统互联互通。将综合平台全面延伸到房地产开发企业、金融机构、房产经纪机构,实现楼盘表同一、数据同源,全面支撑不动产登记“一网通办、跨省通办”和不动产登记、房地产交易、税收征缴“一窗受理、并行办理”。进一步优化互联网+税务平台功能,全面完整实现涉税信息共享,实现“掌上办税”。(牵头单位:市资规局、市住建局、市行政审批局,责任单位:市税务局、岳阳银保监分局)
2.推动工程建设项目“一网通办”。进一步完善工程建设项目审批管理系统,建立工程建设项目代码与不动产单元代码的关联关系,实现与国土空间规划“一张图”平台、“多测合一”信息平台、住房领域信息化“一网通办”平台、税收征管系统、不动产登记综合平台等无缝衔接,支撑房地产开发项目报建、审批、竣工验收、测绘、交易、登记成果全流程信息共享和“一网通办”。(牵头单位:市住建局,责任单位:市行政审批局、市发改委、市资规局、市税务局)
3.加强信息共享与应用。积极推进“智慧岳阳”建设,进一步完善政务数据共享交换平台,加快推进部门信息共享集成,尽快实现自然人身份及家庭成员户籍信息与房地产交易、税收、不动产登记等信息的互通共享。加快推进用地全程一体化管理,实现“批、供、用、登”全流程信息共享。加快不动产登记存量数据档案清理整合和入库,推进不动产电子证照库建设并接入省电子证照库。加大电子证照在查询、共享和业务联办中的应用。(牵头单位:市资规局、市住建局,责任单位:市行政审批局、市公安局)
(四)强化监管与约束。
1.落实全程监管。各职能部门要按照“谁审批谁监管,谁主管谁监管”的原则,加强事前事中事后全过程监管,做到问题“早发现、早制止、早处理”。加强建设用地及工程规划批后监管和房地产市场监管,严格落实预售资金监管制度,建立房地产市场领域联合执法工作机制,加大排查整治力度,依法严厉打击房地产市场领域违法违规行为。(责任单位:市住建局、市资规局)
2.建立诚信体系。将“交房即交证”改革中企业诚信守信情况纳入房地产行业信用信息和不动产登记信用信息归集范围,统一记入湖南省社会信用信息系统,并依法建立对不诚信房地产开发企业的限制清单及相关制度,依法依规构建跨部门、跨领域的“一处失信、处处受限”联合惩戒机制。(牵头单位:市发改委,责任单位:市资规局、市住建局、市市场监管局、人民银行岳阳市中心支行、岳阳银保监分局)
(五)加强改革统筹配套。深入落实“放管服”改革和优化营商环境要求,统筹协调工程建设项目审批制度、“多规合一”“多测合一”“互联网+政务服务”、住房“一网通办”、压缩不动产登记办理时间、市政公用服务联合报装等相关改革,实现相互衔接,协同配套,为“交房即交证”改革提供支持。(牵头单位:市优化办、市发改委、市行政审批局、市住建局,责任单位:市资规局)
三、保障措施
(一)加强组织领导。由市集中化解房地产办证信访突出问题专项领导小组统筹全市“交房即交证”改革工作,领导小组办公室具体负责改革工作的组织协调。各县市区政府(管委会)要高度重视,敢于担当,将“交房即交证”纳入重大改革事项,政府主要负责人亲自抓、分管负责人具体抓、各成员单位密切配合,制定改革实施方案,明确时间表、路线图和任务措施,切实抓好改革落地。
(二)落实工作责任。市资规局牵头“多测合一”改革和“互联网+不动产登记”工作,指导做好规划核实、土地核验和权籍调查,做好登记发证服务;市住建局牵头落实工程建设项目审批制度改革及住房领域信息化“一网通办”工作,指导做好交房前有关预售许可、预售资金监管、竣工验收备案、合同管理等,并对房地产开发企业交房行为进行监督;市行政审批局负责推进一网通办系统与不动产登记综合平台互联互通,按照“一件事一次办”要求协调窗口设置,优化业务流程;市税务局负责优化税费征缴并积极推动网上缴税工作;市财政局负责指导做好土地价款、报建费等征缴工作;市优化办负责优化营境相关改革的统筹协调工作。各地要结合本地实际,明确部门职责分工,协同推进改革。
(三)强化协同配合。各有关单位要加强领导、明确责任、各司其职,配套制定各部门权责范围内的具体实施细则和办事指南,对本部门主办事项的实施条件、主协办工作的具体操作办法等予以明确。通过流程优化、信息共享、压缩办理时限、开辟绿色通道等措施形成高效便捷的“交房即交证”流程,确保各阶段、各环节无缝对接。
(四)强化宣传引导。充分利用政府门户网站、网络媒体、政务服务中心、项目现场等途径,推动信息公开,引导群众、企业知晓房屋预售和交房交证条件。积极回应社会关切,及时宣传推广“交房即交证”先进经验,营造良好的改革氛围。
附件:1.岳阳市新建商品房“交房即交证”改革实施流程图
2.岳阳市新建商品房“交房即交证”改革部门任务清单
