首页
>
政务公开
>
公告公示
>
通知公告
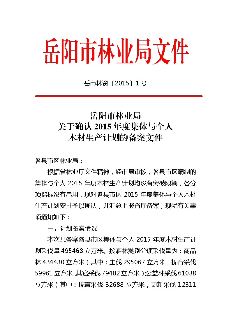
岳阳市林业局关于确认2015年度集体与个人木材生产计划的备案文件
来源:岳阳市林业局
2015-01-16 16:04
浏览量:
1
|
|
|
|
|
责任编辑:林业局