当前位置:
首页
>
信息服务
>
优待抚恤
湖南省退役军人事务厅等24部门关于印发《湖南省加强军人军属、退役军人和其他优抚对象优待工作的实施意见》的通知
2023-05-18 16:35 来源:岳阳市退役军人事务局【字体:
大
中
小
】 浏览量:
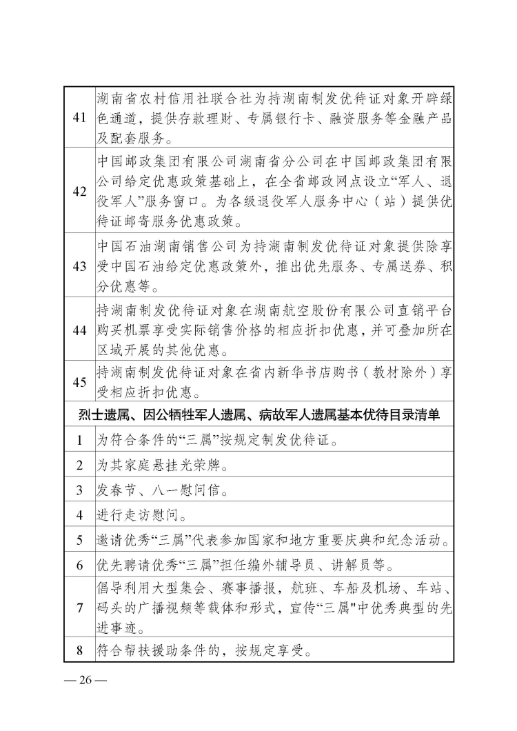
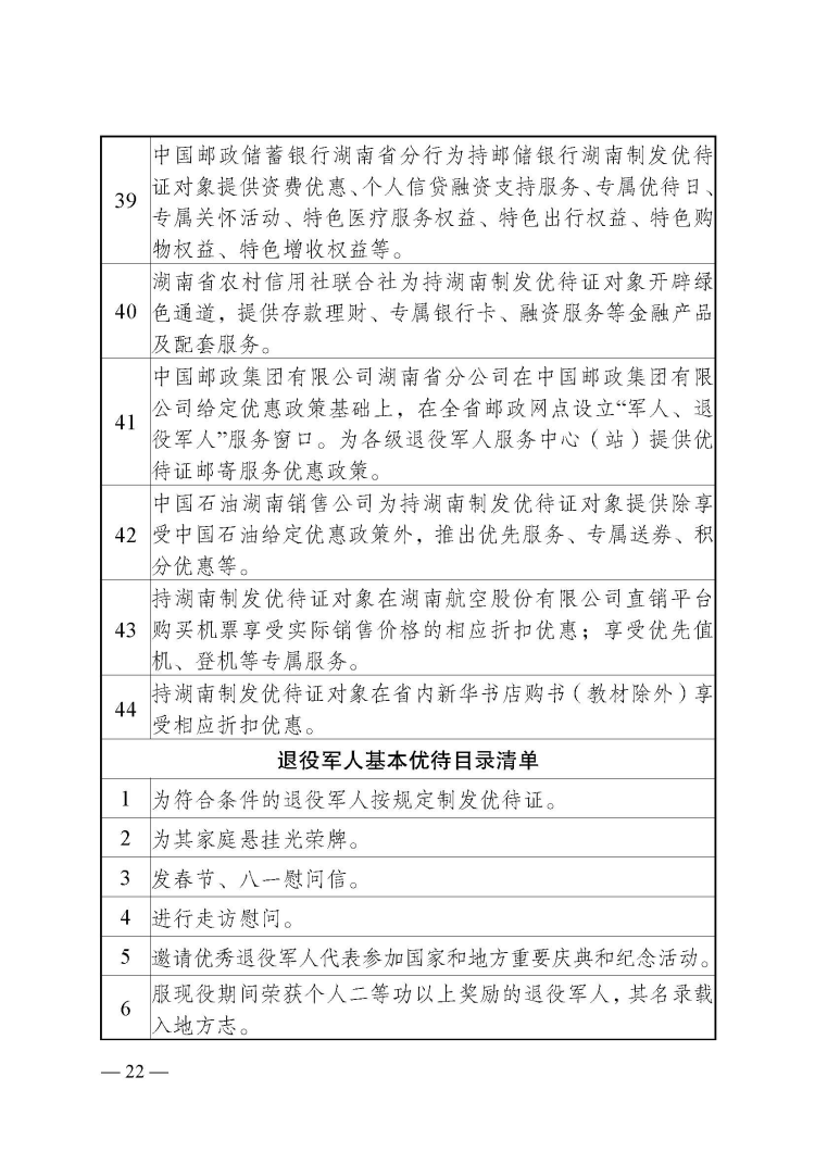
次