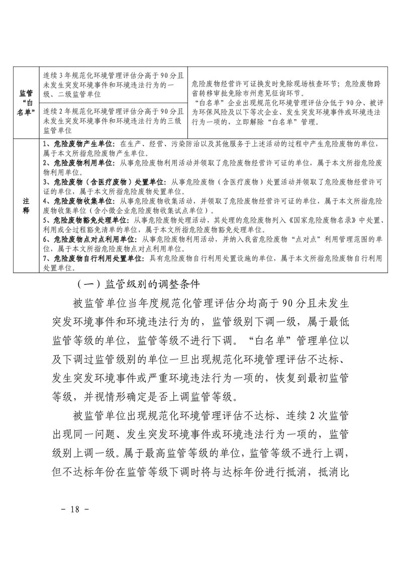
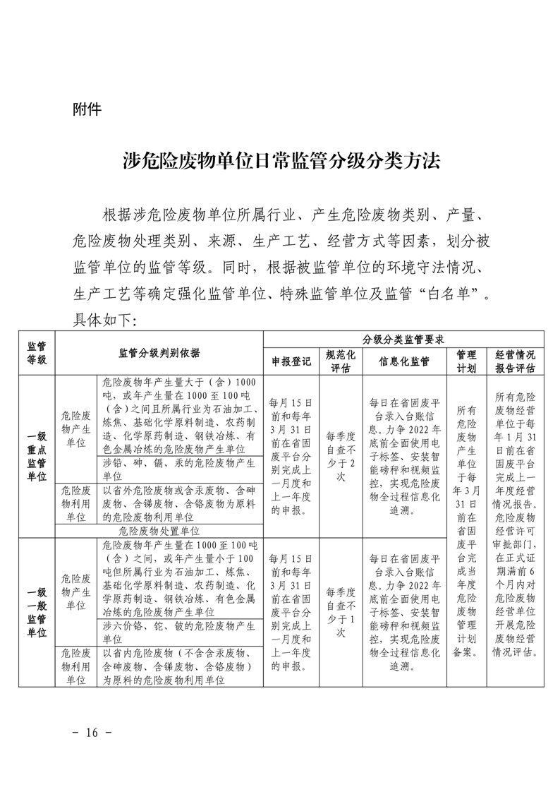
首页
>
市政府工作部门
>
市生态环境局
>
政策文件
索 引 号:43060010/2023-2033242
发布机构:市环保局
公开范围:全部公开
生成日期:2023-02-06
公开日期:2023-02-06
公开方式:政府网站
湖南省危险废物事中事后监管工作实施方案(试行)
来源:市生态环境局
2023-02-06 11:17
浏览量:
1
|
|
|
|
|