首页
>
市政府工作部门
>
市生态环境局
>
政策文件
索 引 号:43060010/2023-2140016
发布机构:市环保局
公开范围:全部公开
生成日期:2023-11-22
公开日期:2023-11-22
公开方式:政府网站
关于征集2023年湖南省生态环境保护实用技术的通知
来源:市生态环境局
2023-11-22 16:24
浏览量:
1
|
|
|
|
|
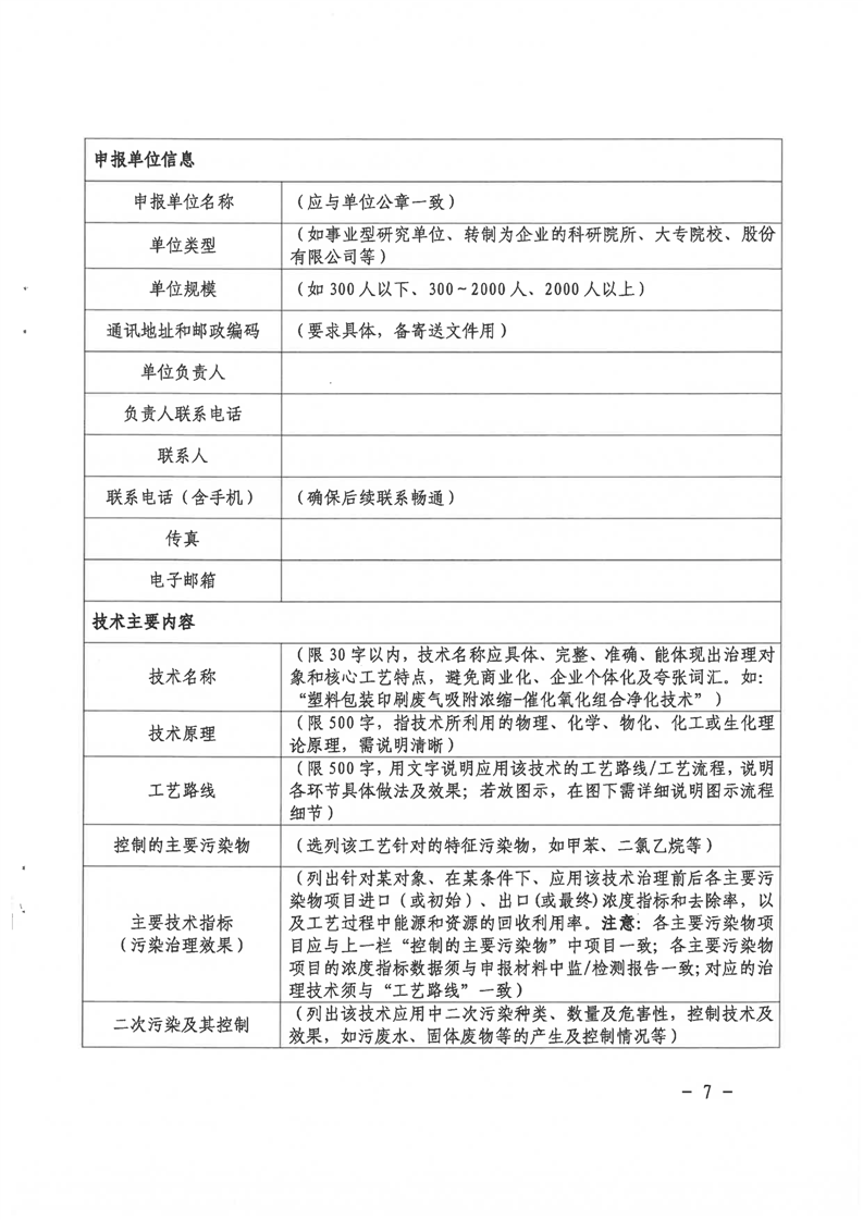
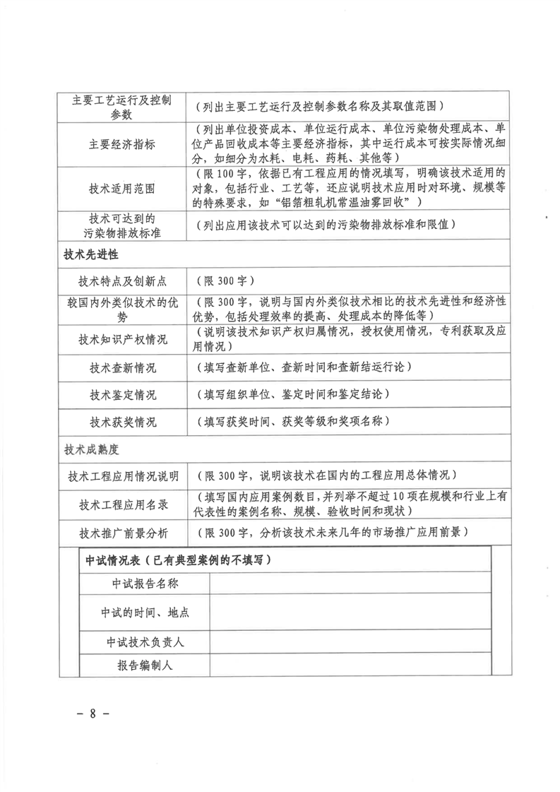
实用技术申报附件1-1110.doc
实用技术申报附件2.doc