首页
>
县、市、区
>
城陵矶临港产业新区
>
规划计划
索 引 号:43060113/2018-1472907
发布机构:城陵矶新港区管委会
公开范围:全部公开
生成日期:2018-12-17
公开日期:2018-12-17
公开方式:政府网站
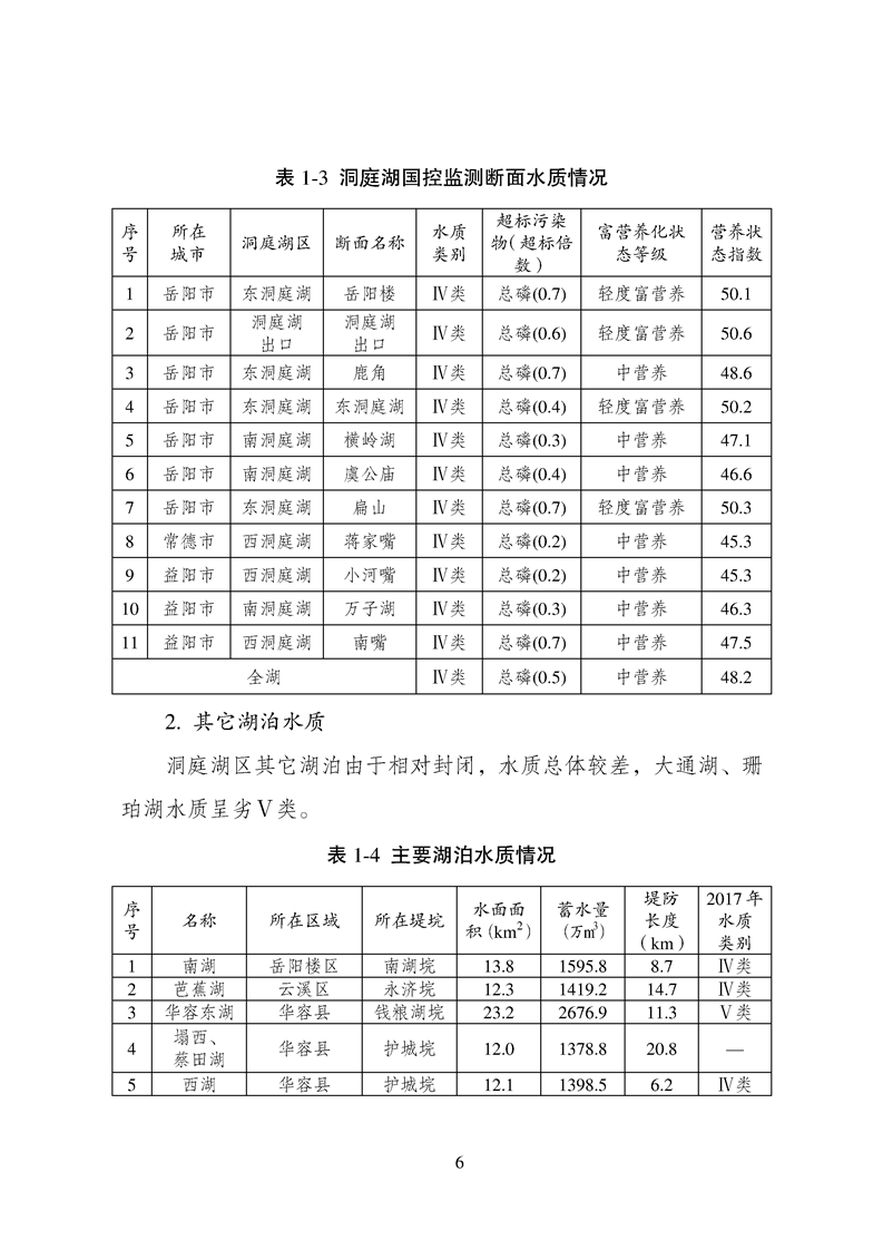
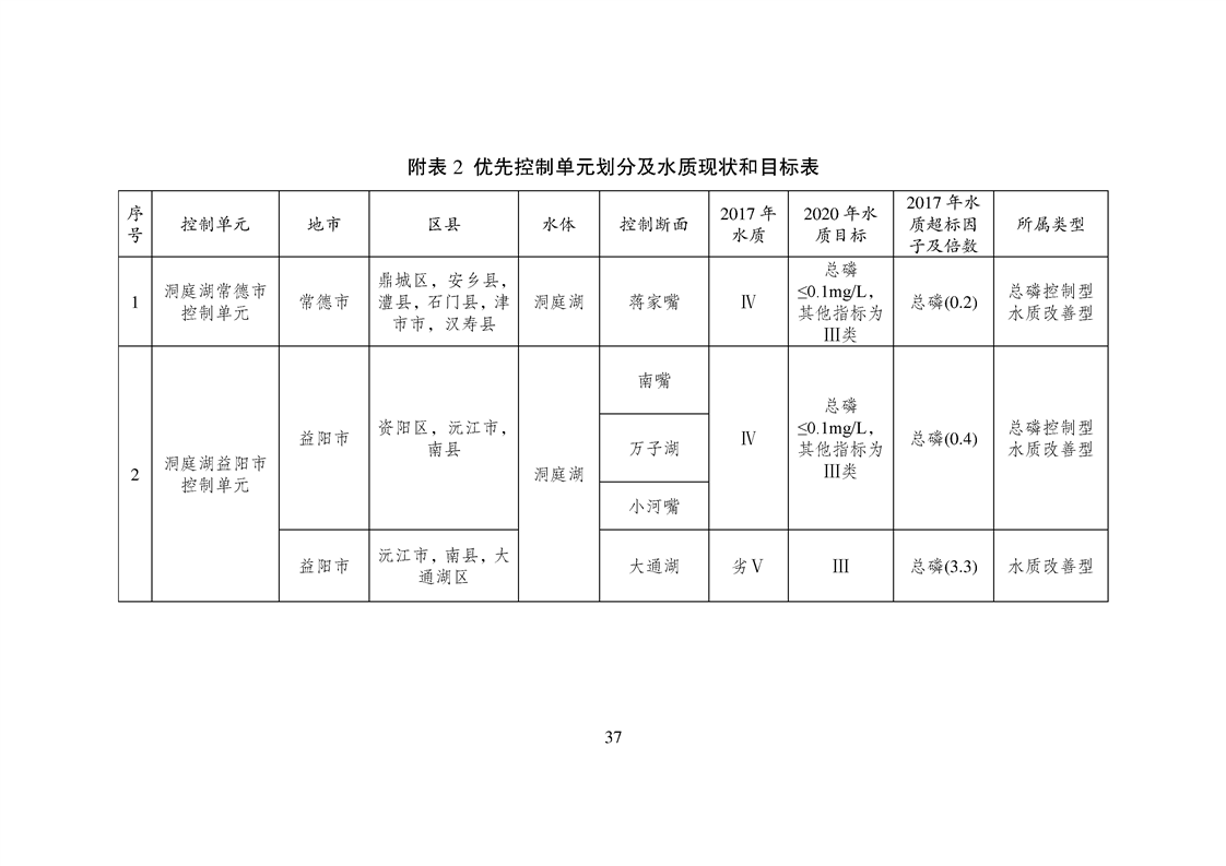
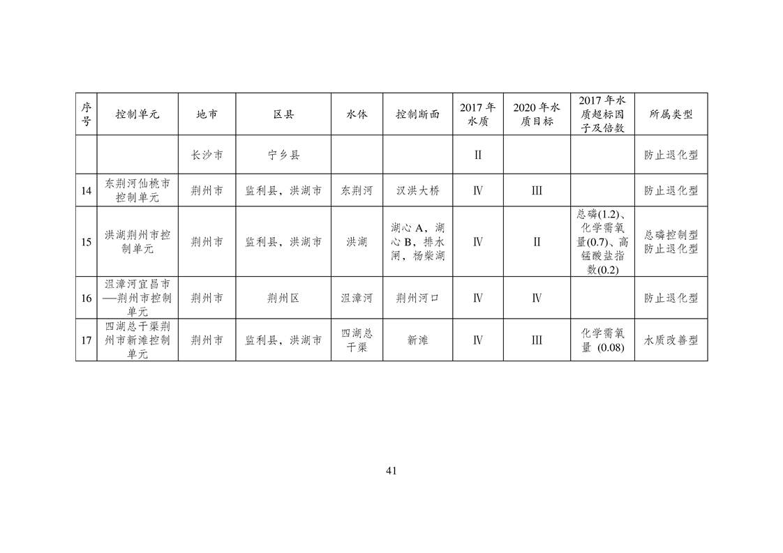
《洞庭湖水环境综合治理规划》
来源:国家发改委网站
2018-12-17 14:58
浏览量:
1
|
|
|
|
|