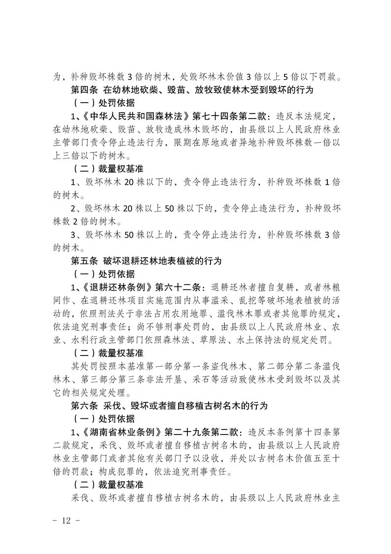
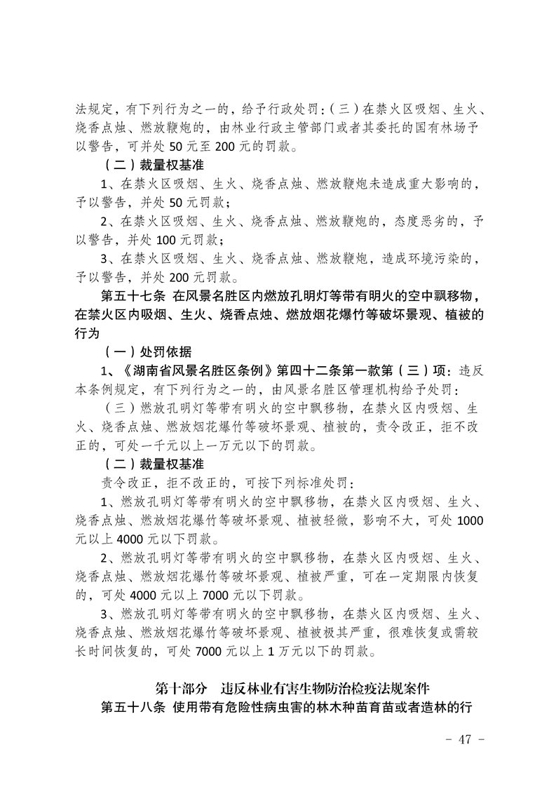
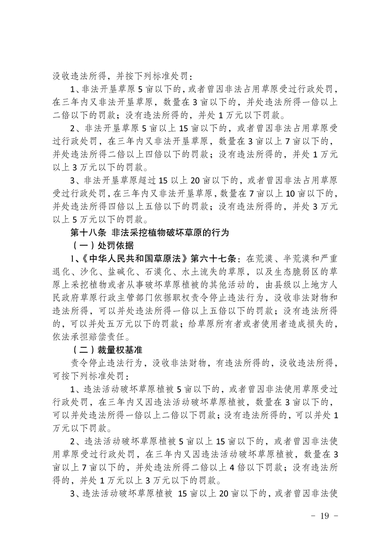
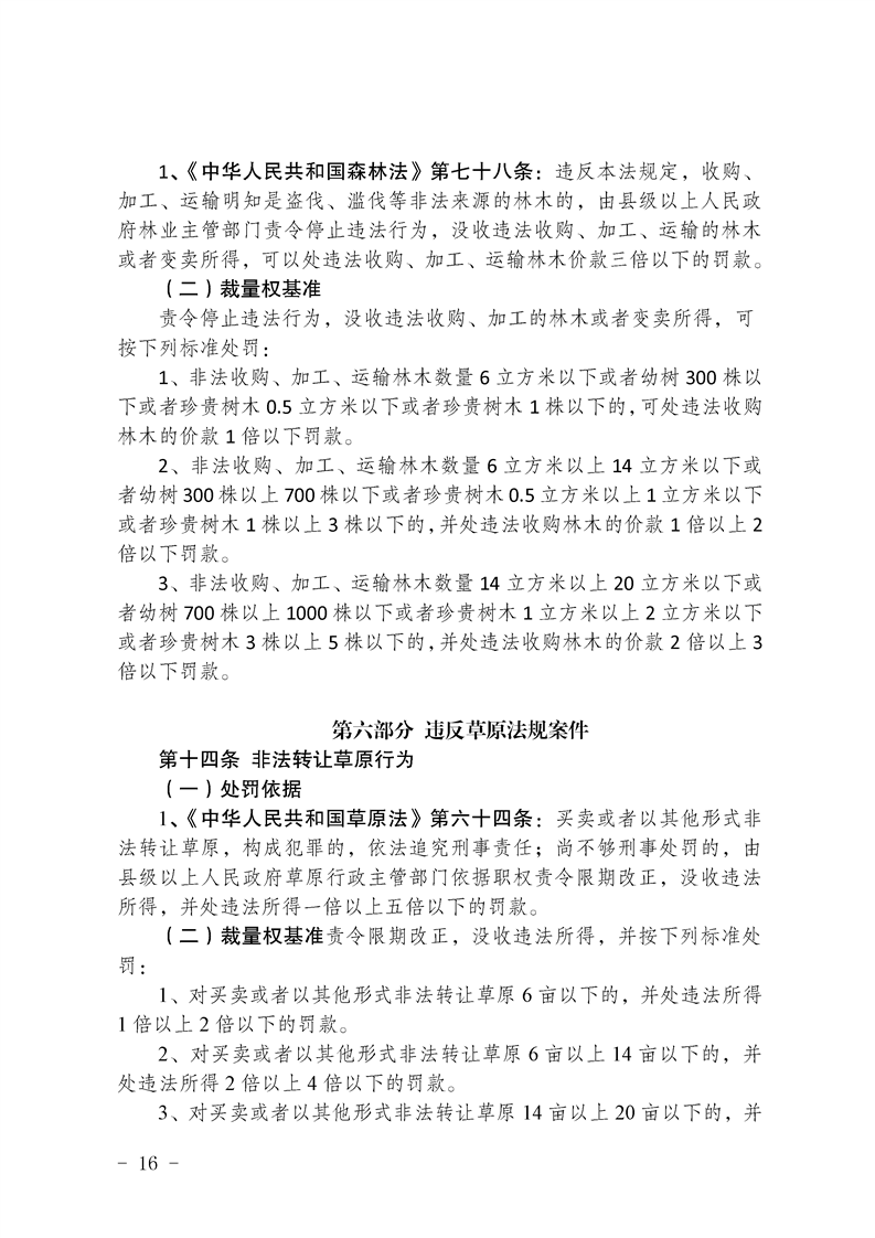
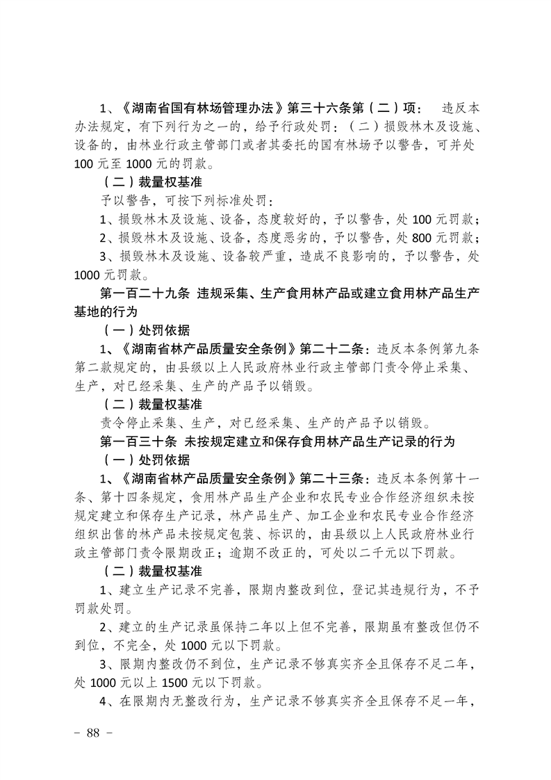
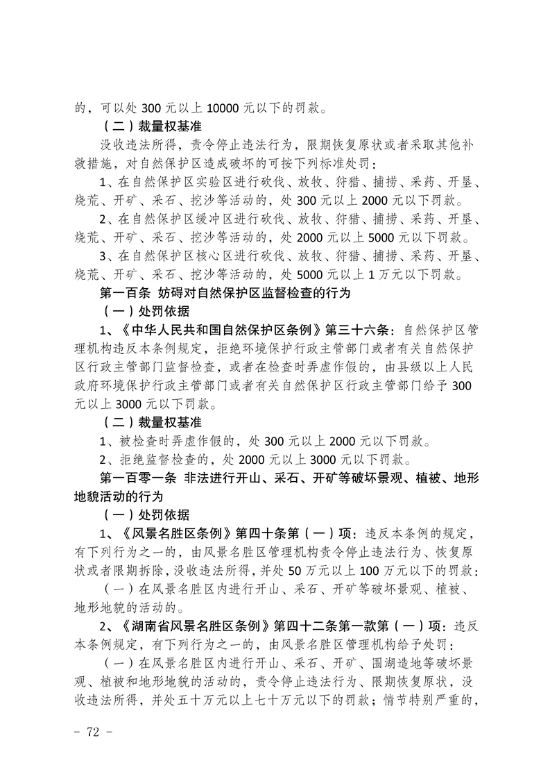
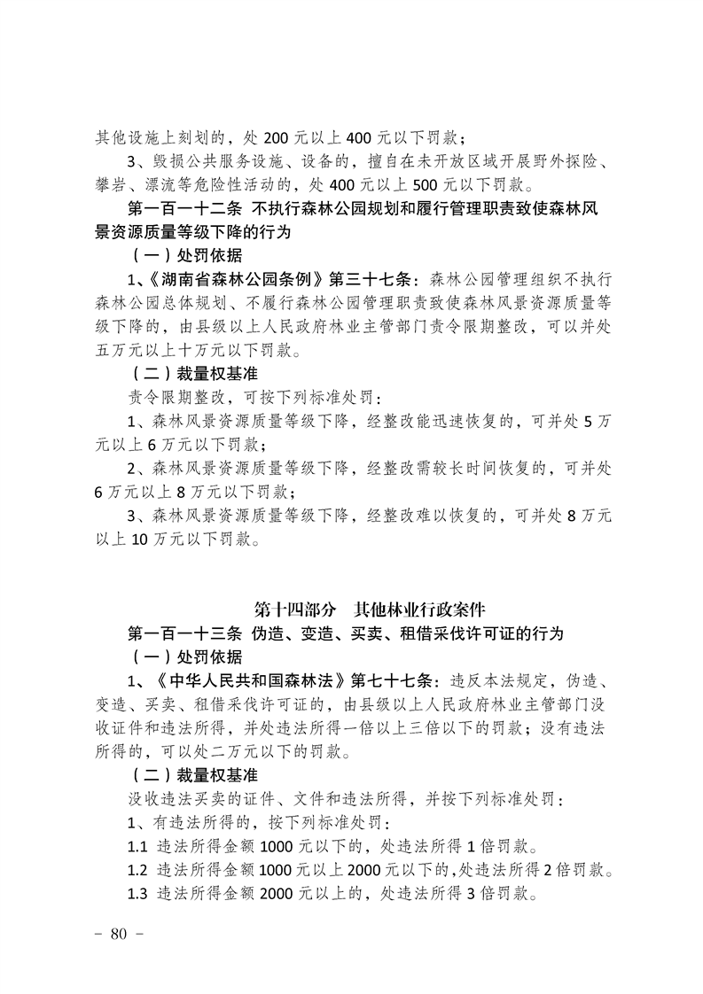
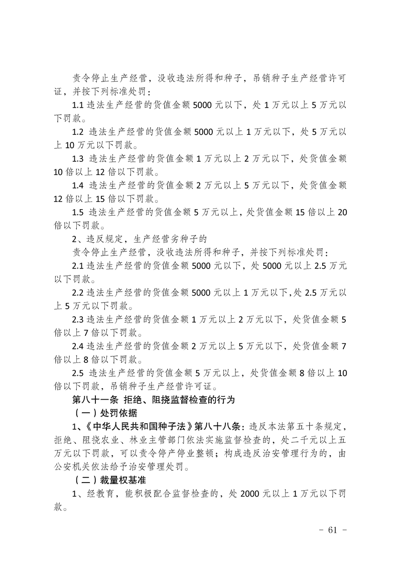
首页
>
专题专栏
>
行政执法公示专栏
>
事前公示
>
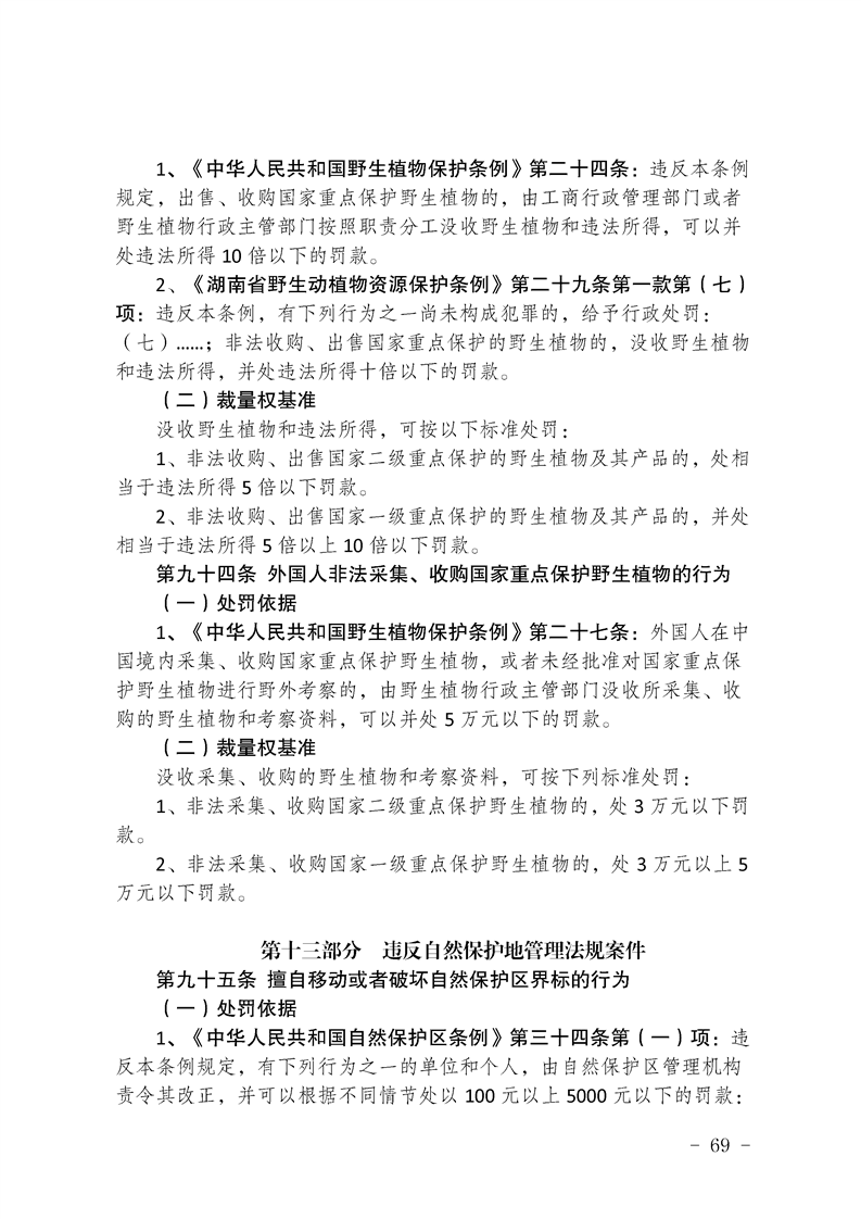
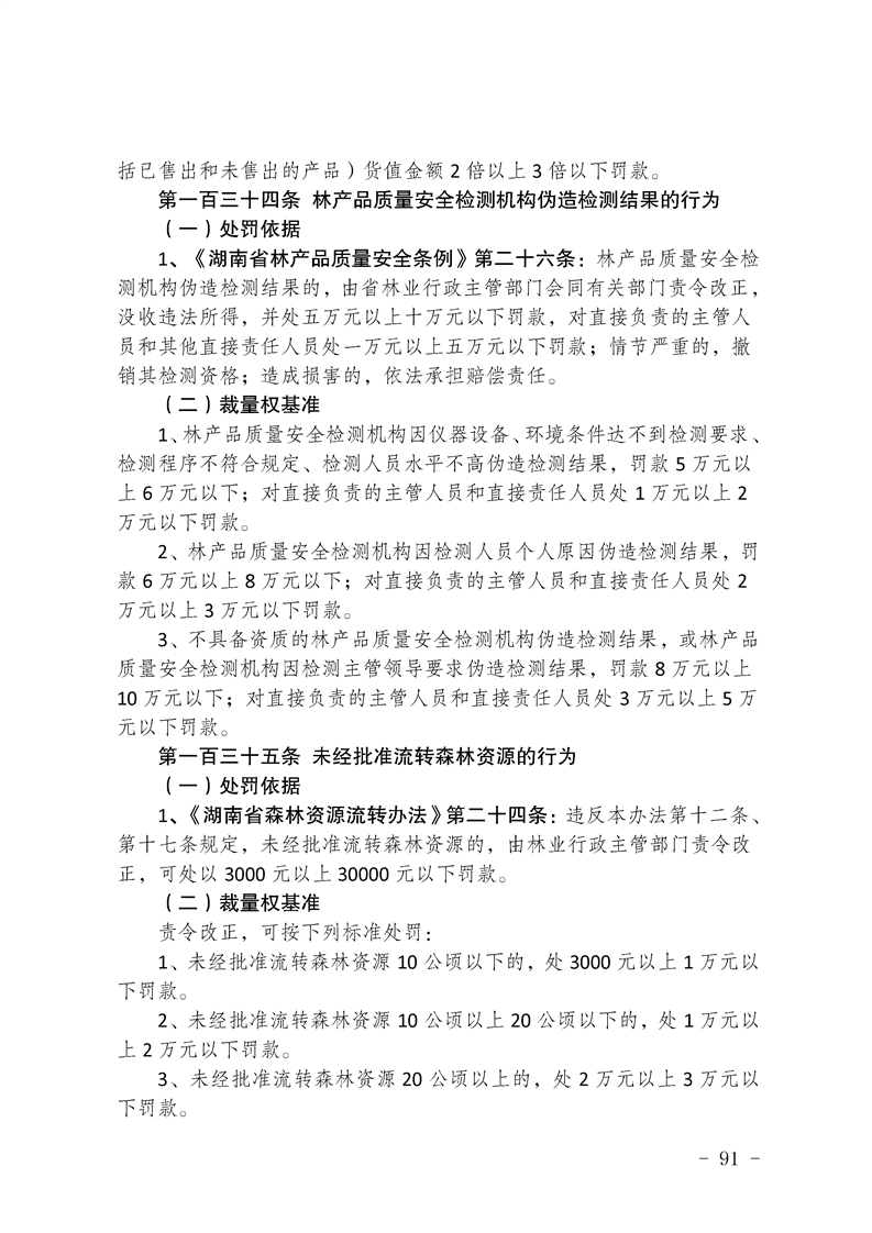
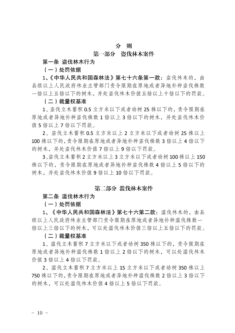
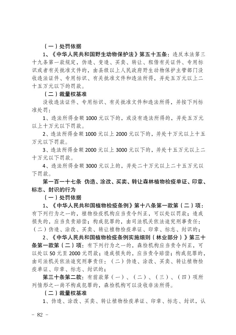
行政裁量权基准
湖南省林业局关于印发《湖南省林业行政处罚裁量权基准》的通知(湘林法〔2020〕5号)
来源: 岳阳市林业局
发布日期: 2023-08-01
浏览量:
|
|
|