归档时间:
您现在的位置:
首页
>
专题专栏
>
岳阳营商环境
>
营商环境版块
>
办理建筑许可
> 内容详情
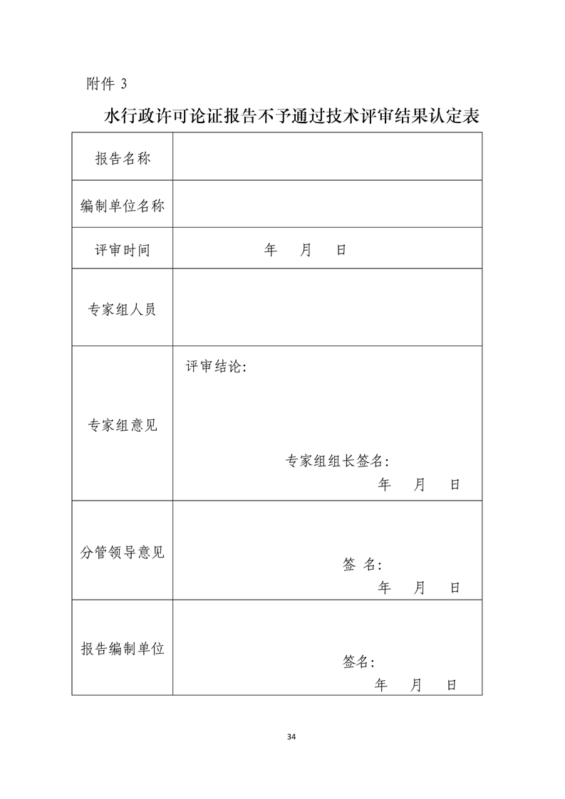
岳阳市水利局办公室关于印发《岳阳市水利局工程建设项目技术审查实施细则》的通知
来源:岳阳市水利局
2022-03-25 10:41
浏览量:
1
|
|
|
|
|