湖南省政府近日印发通知,对151项省政府工作部门行政权力事项进行调整。其中,91项被取消,46项新增为省级事项,13项下放市州实施,1项调整事项类别。
此次调整是根据《中共中央办公厅国务院办公厅印发<关于推行地方各级政府工作部门权力清单制度的指导意见>的通知》和《关于深入推进和完善地方各级政府工作部门权责清单制度的指导意见》精神来进行。2018年10月22日召开的省政府常务会议指出,要增强法治观念和责任意识,抓紧做好行政权力事项调整的衔接落实工作,不断提高行政效能。要与调整责任清单更好衔接起来,逐项明确行政权力调整事项相对应的责任主体,切实做到法定职责必须为、法无授权不可为。要与优化政务服务更好衔接起来,认真做好权力清单通用目录建设、政务服务事项目录管理等工作,提升政务服务标准化、智能化、便民化水平。要与新一轮机构改革更好衔接起来,大力推进部门职责法定化、职能科学化、服务便捷化,持续简政放权,着力减少制度性交易成本。
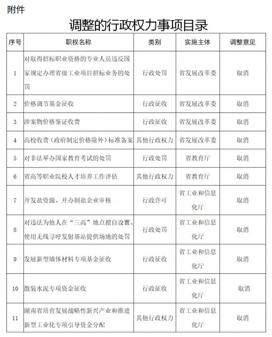
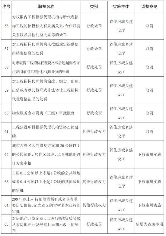
此次调整,散装水泥专项资金征收、省级发证的矿山企业矿山地质环境治理恢复保证金收缴、组织机构代码标识证书收费等91项行政权力事项取消;查封、扣押造成污染物排放的设施、设备、网络预约出租汽车经营者线上服务能力认定、消毒产品卫生安全评价报告备案等46项行政权力事项新增为省级事项;省级金融机构营业场所、金库安全防范设施建设方案审批及工程验收、经营劳务派遣业务许可(跨市州经营且上年度劳务派遣工平均人数达到3000人的经营劳务派遣业务许可)、燃气企业燃气经营许可证核发等13项下放市州实施;劳动人事仲裁员资格认定调整为公共服务事项,并将事项名称调整为:劳动人事仲裁员培训、聘任。详见附件《调整的行政权力事项目录》。
通知要求,各级各部门要抓紧做好行政权力事项调整的衔接落实工作,对取消的行政权力事项,要认真制定监管措施,切实加强事中事后监管,防止出现监管真空;对新增的行政权力事项,要优化审批流程,压缩审批时限,按照权责清单制度建设工作要求纳入政务服务事项目录管理;对下放的行政权力事项,省级有关部门要做好指导对接,加强业务培训,确保市县有效承接;对调整层级的权力事项,各地要依法规范行使行为,切实加强监督管理,加快推进配套措施和相关制度建设,确保行政权力承接到位。(记者 莫正尤)











