目录
第一部分 湖南民族职业学院概况
一、部门职责
二、机构设置
第二部分 2019年度部门决算表
一、收入支出决算总表
二、收入决算表
三、支出决算表
四、财政拨款收入支出决算总表
五、一般公共预算财政拨款支出决算表
六、一般公共预算财政拨款基本支出决算表
七、一般公共预算财政拨款“三公”经费支出决算表
八、政府性基金预算财政拨款收入支出决算表
第三部分 2019年度部门决算情况说明
一、收入支出决算总体情况说明
二、收入决算情况说明
三、支出决算情况说明
四、财政拨款收入支出决算总体情况说明
五、一般公共预算财政拨款支出决算情况说明
六、一般公共预算财政拨款基本支出决算情况说明
七、一般公共预算财政拨款三公经费支出决算情况说明
八、政府性基金预算收入支出决算情况
九、预算绩效情况说明
十、其他重要事项情况说明
第四部分 名词解释
第五部分 附件
第一部分 湖南民族职业学院概况
一、部门职责
湖南民族职业学院是岳阳市人民政府主办的全日制普通高等职业院校,业务主管部门为湖南省教育厅和岳阳市人民政府。
湖南民族职业学院以人才培养为根本任务,以教育教学、科学研究、社会服务和文化传承创新为主要职能,遵循“校企校校联合,学工学教结合”的人才培养模式,培养具有良好的职业精神、专业技能和创新意识的高素质技能型人才。
二、机构设置及决算单位构成
(一)内设机构设置。湖南民族职业学院内设机构包括:初等教育学院、学前教育学院、视觉艺术学院、现代服务与管理学院、教育信息技术学院、通信工程学院、公共教学部、成人教育学院、社会培训学院等10个教学系部;图书馆、实训中心、信息化建设与管理中心等3个教辅机构;办公室、组织人事处、教务处、科研处、学生处、计财处等15个处室。
(二)决算单位构成。湖南民族职业学院2019年部门决算汇总公开单位构成包括:湖南民族职业学院本级以及湖南民族职业学院附属小学和湖南民族职业学院附属幼儿园。
第二部分 部门决算表








第三部分 2019年度部门决算情况说明
一、收入支出决算总体情况说明
2019 年度收、支总计19850.33万元。与2018年相比,增加4478.51万元,增长29.13%,主要是因为生均拨款增加。
二、收入决算情况说明
本年收入合计19826.95万元,其中:财政拨款收入10929.09万元,占55.12%;无上级补助收入;事业收入8834.54万元,占44.56%;无经营收入;无附属单位上缴收入;其他收入63.32万元,占0.32%。
三、支出决算情况说明
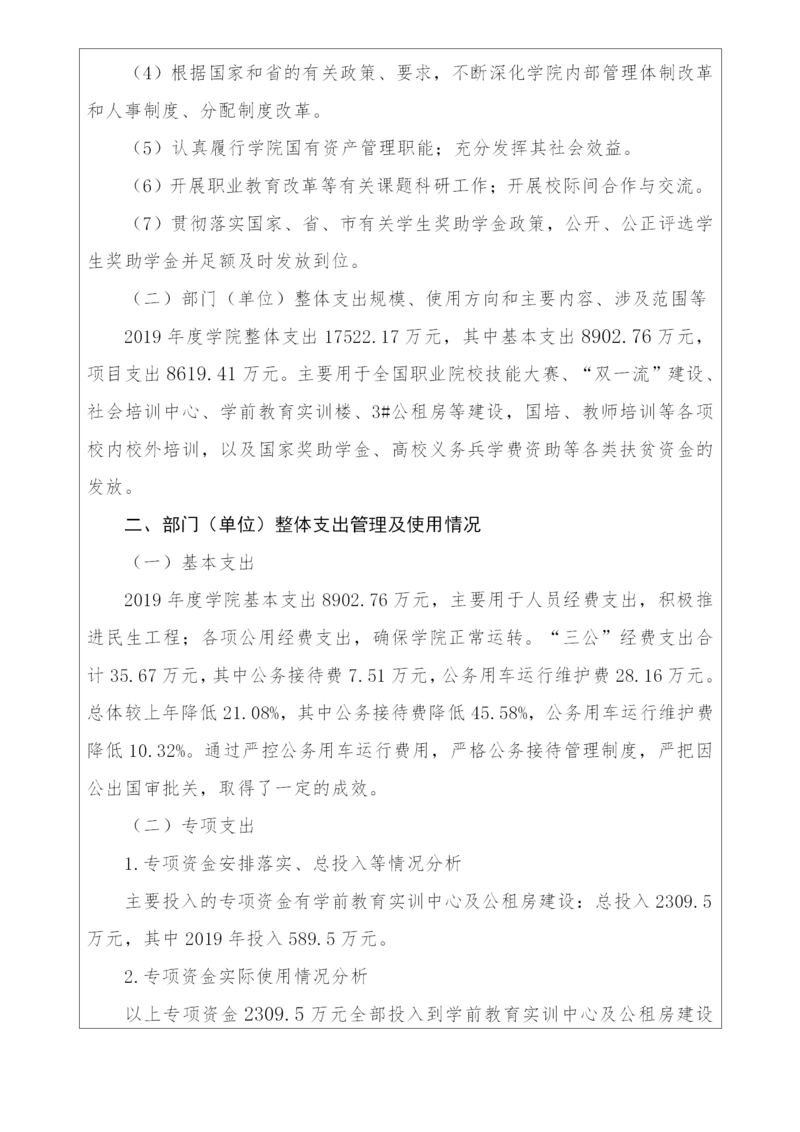
本年支出合计19714.58万元,其中:基本支出10973.31万元,占55.66%;项目支出8741.27万元,占44.34%;无上缴上级支出;无经营支出;无对附属单位补助支出。
四、财政拨款收入支出决算总体情况说明
2019年度财政拨款收、支总计10952.37万元,与2018年相比,增加3541.18万元,增长47.78%,主要是因为生均拨款增加。
五、一般公共预算财政拨款支出决算情况说明
(一)财政拨款支出决算总体情况
2019年度财政拨款支出10816.73万元,占本年支出合计的54.87%,与2018年相比,财政拨款支出增加3428.83万元,增长46.41%,主要是因为生均拨款增加导致支出增加。
(二)财政拨款支出决算结构情况
2019年度财政拨款支出10816.73万元,主要用于以下方面:教育(类)支出10700.48万元,占98.93%;社会保障和就业支出75.48万元,占0.7%;卫生健康支出5.77万元,占0.05%;节能环保支出35万元,占0.32%。
(三)财政拨款支出决算具体情况
2019年度财政拨款支出年初预算数为10816.73万元,支出决算数为10816.73万元,完成年初预算的100%,其中:
1、教育支出(类)普通教育(款)学前教育(项)。
年初预算为262.71万元,支出决算为262.71万元,完成年初预算的100%。
2、教育支出(类)普通教育(款)小学教育(项)。
年初预算为1733.21万元,支出决算为1733.21万元,完成年初预算的100%。
3、教育支出(类)普通教育(款)其他普通教育支出(项)。
年初预算为119.36万元,支出决算为119.36万元,完成年初预算的100%。
4、教育支出(类)职业教育(款)中专教育(项)。
年初预算为124.44万元,支出决算为124.44万元,完成年初预算的100%。
5、教育支出(类)职业教育(款)高等职业教育(项)。
年初预算为4231.55万元,支出决算为4231.55万元,完成年初预算的100%。
6、教育支出(类)教育费附加安排的支出(款)其他教育费附加安排的支出(项)。
年初预算为4088.44万元,支出决算为4088.44万元,完成年初预算的100%。
7、教育支出(类)其他教育支出(款)其他教育支出(项)
年初预算为140.78万元,支出决算为140.78万元,完成年初预算的100%。
8、社会保障和就业支出(类)行政事业单位离退休(款)机关事业单位基本养老保险缴费支出(项)。
年初预算为14.17万元,支出决算为14.17万元,完成年初预算的100%。
9、社会保障和就业支出(类)行政事业单位离退休(款)其他行政事业单位离退休支出(项)。
年初预算为0.77万元,支出决算为0.77万元,完成年初预算的100%。
10、社会保障和就业支出(类)就业补助(款)就业创业服务补贴(项)。
年初预算为23.6万元,支出决算为23.6万元,完成年初预算的100%。
11、社会保障和就业支出(类)残疾人事业(款)其他残疾人事业支出(项)。
年初预算为35.26万元,支出决算为35.26万元,完成年初预算的100%。
12、社会保障和就业支出(类)其他社会保障和就业支出(款)其他社会保障和就业支出(项)。
年初预算为1.68万元,支出决算为1.68万元,完成年初预算的100%。
13、卫生健康支出(类)行政事业单位医疗(款)事业单位医疗(项)。
年初预算为5.77万元,支出决算为5.77万元,完成年初预算的100%。
14、节能环保支出(类)能源节约利用(款)能源节约利用(项)。
年初预算为35万元,支出决算为35万元,完成年初预算的100%。
六、一般公共预算财政拨款基本支出决算情况说明
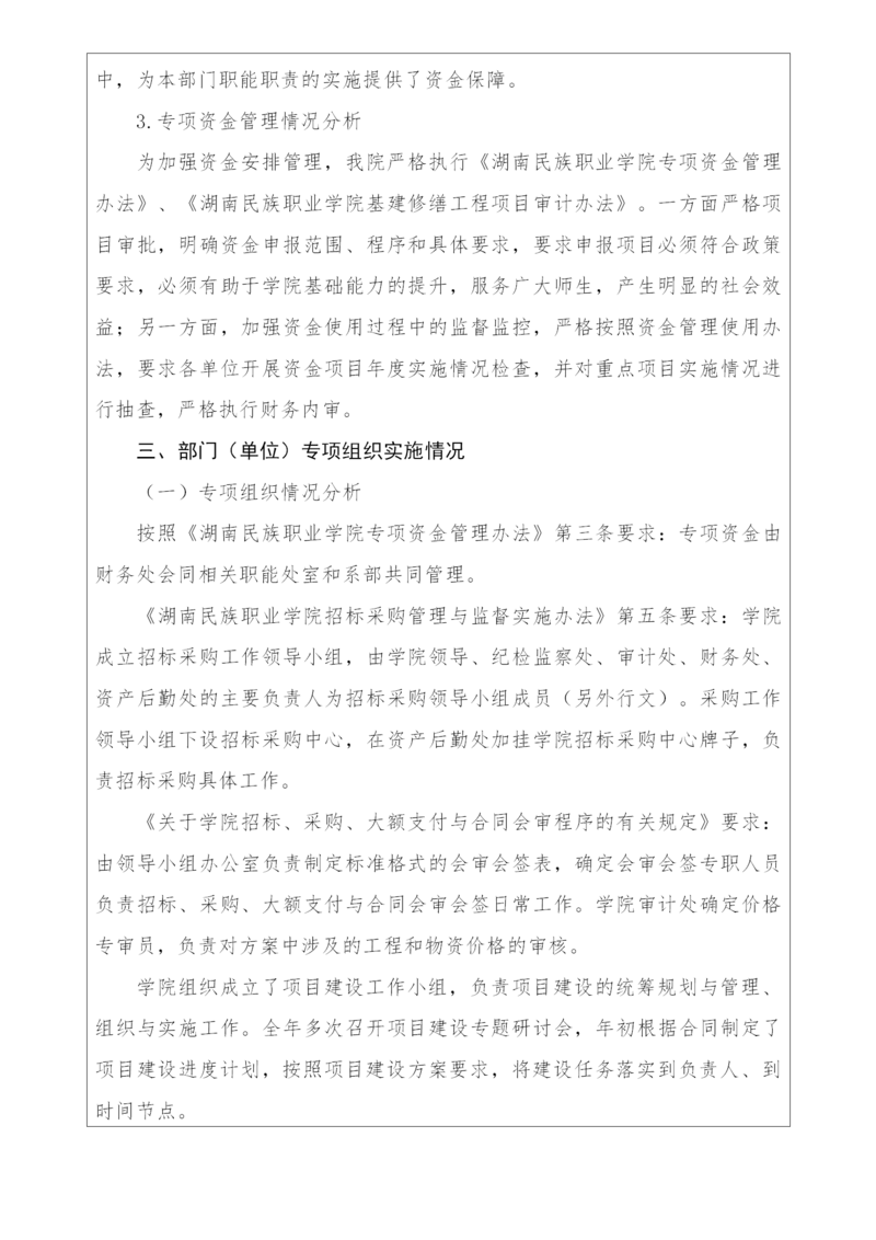
2019年度财政拨款基本支出7660.62万元,其中:人员经费5484.73万元,占基本支出的71.6%,主要包括基本工资、奖金、伙食补助费等工资福利支出共5469.59万元,离休费、退休费等对个人和家庭的补助共15.14万元;公用经费2175.89万元,占基本支出的28.4%,主要包括办公费、印刷费、咨询费、手续费等商品和服务支出共2157.54万元,办公设备购置、专用设备购置等资本性支出共18.35万元。
七、一般公共预算财政拨款三公经费支出决算情况说明
(一)“三公”经费财政拨款支出决算总体情况说明
“三公”经费财政拨款支出预算为128万元,支出决算为42.62万元,完成预算的33.3%,其中:
因公出国(境)费支出预算为33万元,支出决算为2.45万元,完成预算的7.42%,决算数小于年初预算数的主要原因是学院本部年初安排出国学术交流经费因各种原因未成行,与上年相比增加0.89万元,增长57.05%,增长的主要原因是附属小学因公出国(境)人次增加。
公务接待费支出预算为43万元,支出决算为12.01万元,完成预算的27.93%,决算数小于年初预算数的主要原因是严格控制公务接待标准,与上年相比减少7.23万元,减少37.58%,减少的主要原因是严格控制公务接待标准。
公务用车购置费及运行维护费支出预算为52万元,支出决算为28.16万元,完成预算的54.15%,决算数小于年初预算数的主要原因是严格控制公务用车的使用范围,与上年相比减少3.24万元,减少10.32%,减少的主要原因是严格控制公务用车的使用范围。
(二)“三公”经费财政拨款支出决算具体情况说明
2019年度“三公”经费财政拨款支出决算中,公务接待费支出决算12.01万元,占28.18%,因公出国(境)费支出决算2.45万元,占5.75%,公务用车购置费及运行维护费支出决算28.16万元,占66.07%。其中:
1、因公出国(境)费支出决算为2.45万元,全年安排因公出国(境)团组1个,累计3人次,开支内容包括:
游学支出2.45万元,主要用于附属小学三位老师带领32名学生到韩国游学。
2、公务接待费支出决算为12.01万元,全年共接待来访批次99个、来宾2185人次,主要是校企合作、自考专家培训发生的接待支出。
3、公务用车购置费及运行维护费支出决算为28.16万元,其中:公务用车购置费28.16万元,湖南民族职业学院(单位本级)更新公务用车1辆。公务用车运行维护费28.16万元,主要是车辆补助、车辆维修支出,截止2019年12月31日,我单位开支财政拨款的公务用车保有量为1辆。
八、政府性基金预算收入支出决算情况
2019年度本单位无政府性基金收支,故政府性基金预算财政拨款收入支出决算表无数据。
九、关于2019年度预算绩效情况说明
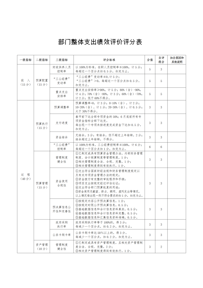
本部门整体绩效评价报告见附件。
十、其他重要事项情况说明
(一)机关运行经费支出情况
本部门不属于行政单位和参照公务员法管理事业单位,未发生机关运行经费支出情况。
(二)一般性支出情况
2019年本部门开支会议费12.75万元,主要用于召开专业建设研讨会议和师范认证工作会议,人数351人,内容为专业人才培养方案修订、专业群建设暨商务英语专业体质扩容研讨、师范认证工作;开支培训费72.48万元,主要用于开展科研、教学培训,人数786人,内容为双一流建设学习培训、教师专业提升培训等。
(三)政府采购支出情况
本部门2019年度编制政府采购预算金额5,701万元,实际政府采购支出总额5701万元,完成率100%。其中:政府采购货物支出1800万元,政府采购工程支出2434万元,政府采购服务支出1467万元。授予中小企业合同金额5,701万元,占政府采购支出金额的100%,其中:授予小微企业合同金额0万元。
(四)国有资产占用情况
截至2019年12月31日,本单位共有车辆1辆,为主要领导干部用车;无单位价值50万元以上通用设备或单位价值100万元以上专用设备。
第四部分 名词解释
一、机关运行经费:是指各部门的公用经费,包括办公及印刷费、邮电费、差旅费、会议费、福利费、日常维修费、专用资料及一般设备购置费、办公用房水电费、办公用房取暖费、办公用房物业管理费、公务用车运行维护费以及其他费用。
二、“三公”经费:纳入省财政预算管理的“三公“经费,是指用一般公共预算拨款安排的公务接待费、公务用车购置及运行维护费和因公出国(境)费。其中,公务接待费反映单位按规定开支的各类公务接待支出;公务用车购置及运行费反映单位公务用车车辆购置支出(含车辆购置税),以及燃料费、维修费、保险费等支出;因公出国(境)费反映单位公务出国(境)的国际旅费、国外城市间交通费、食宿费等支出。
第五部分 附件













