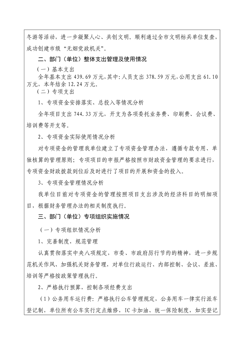
首页
>
政务公开
>
财政资金
>
部门财政预决算
岳阳市2021年度部门整体支出绩效评价自评报告
来源:岳阳市科协
2022-07-15 11:08
浏览量:
1
|
|
|
|
|