当前位置:
首页
>
政务公开
>
法定主动公开内容
>
政策文件
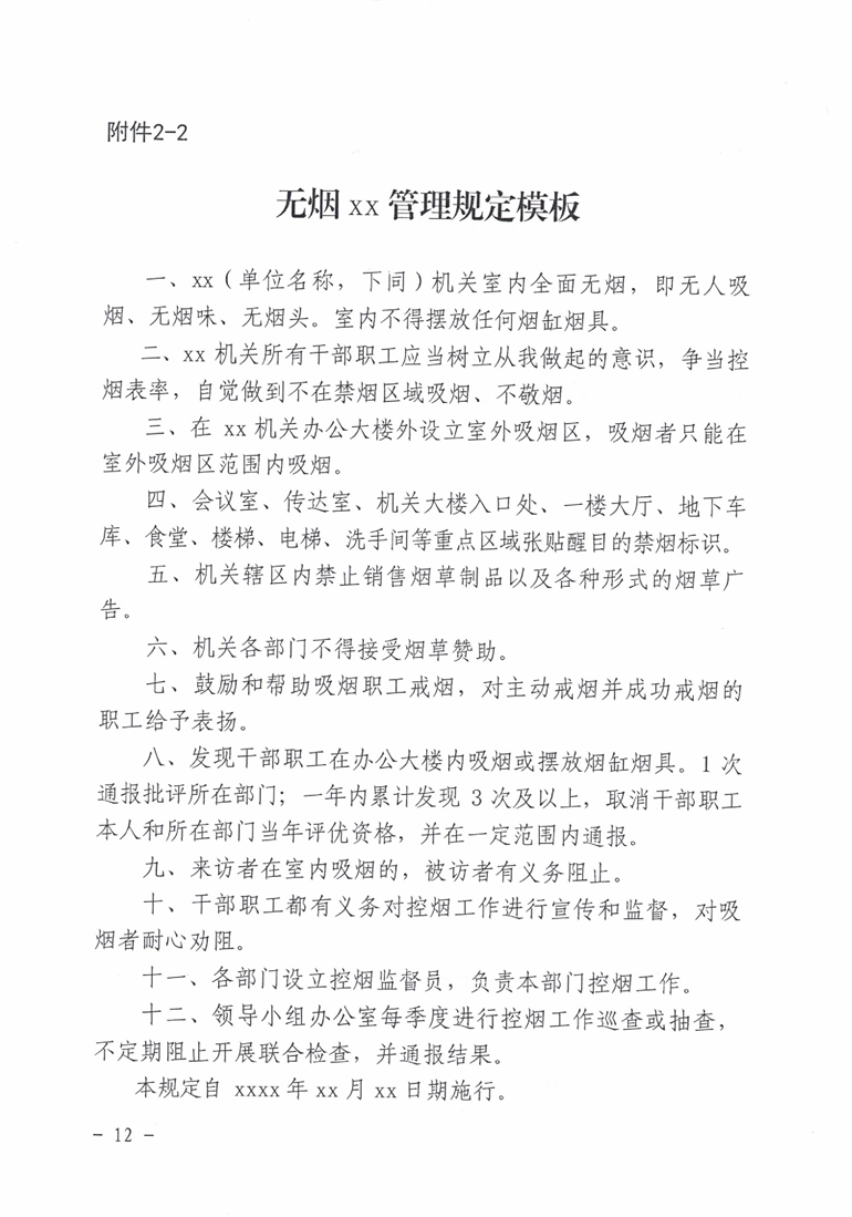
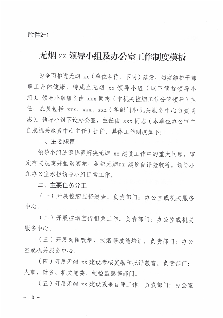
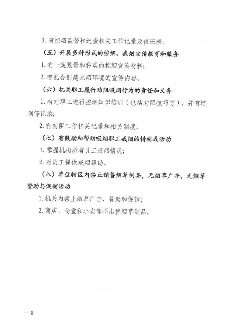
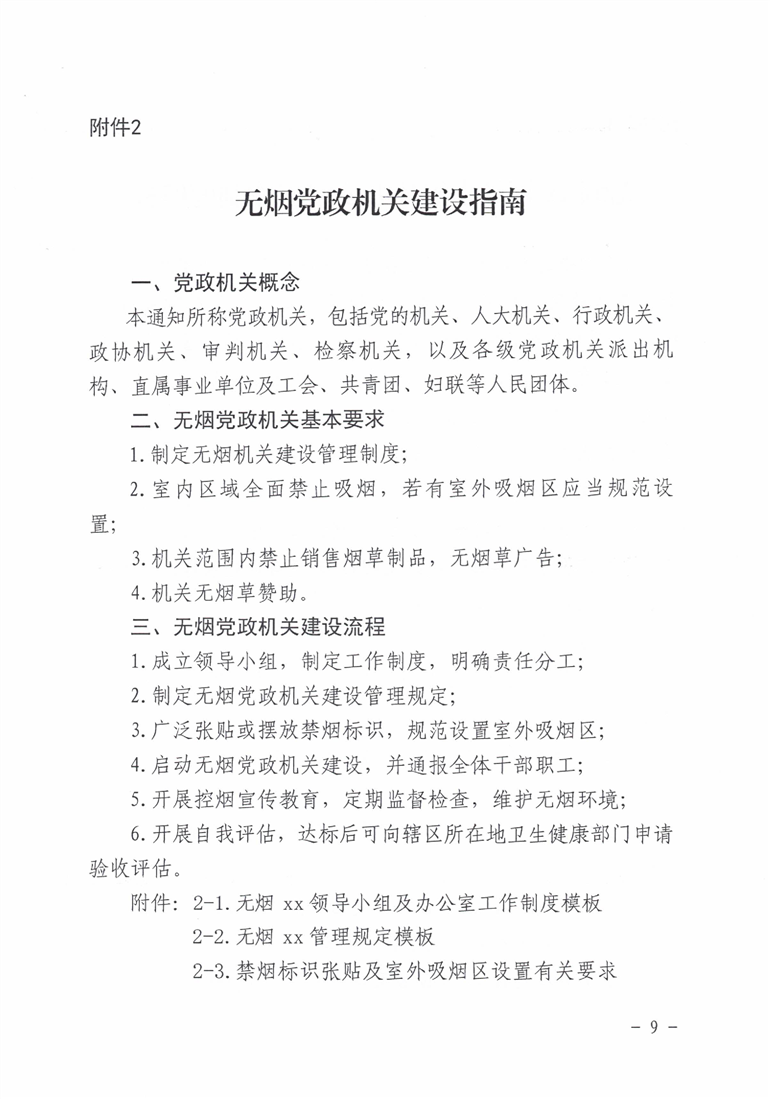
关于加快推进全市无烟党政机关建设的实施意见
2021-03-04 10:01
来源:
市机关事务管理局
【字体:
大
中
小
】
浏览量:
1
次