当前位置:
首页
>
政务公开
>
专题专栏
>
办公用房管理
党政机关办公用房建设标准(发改投资﹝2014﹞2674号)
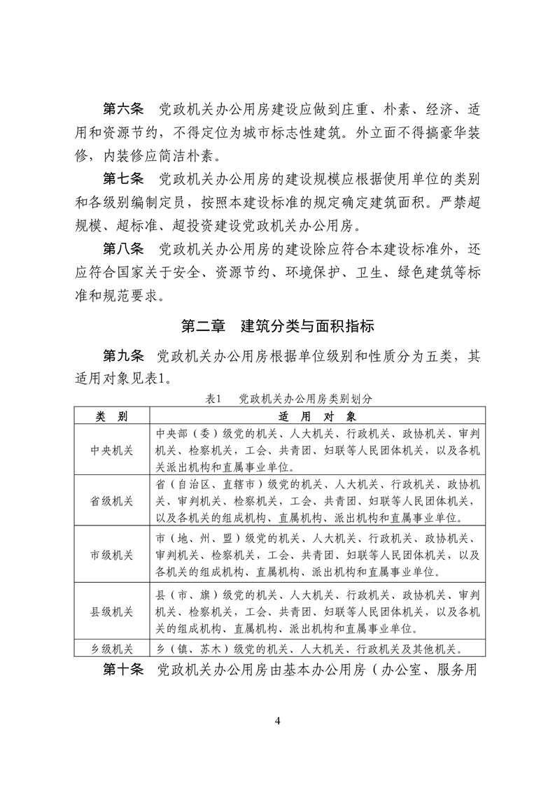
2021-12-13 16:34
来源:
原创
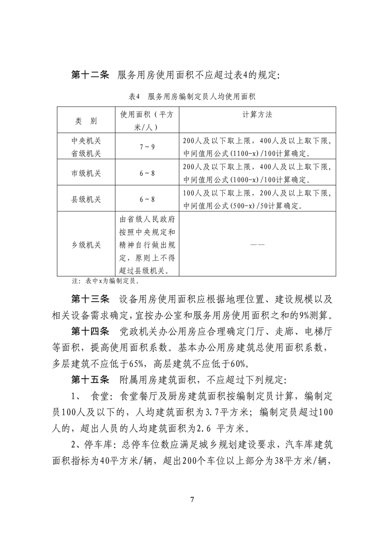
【字体:
大
中
小
】
浏览量:
1
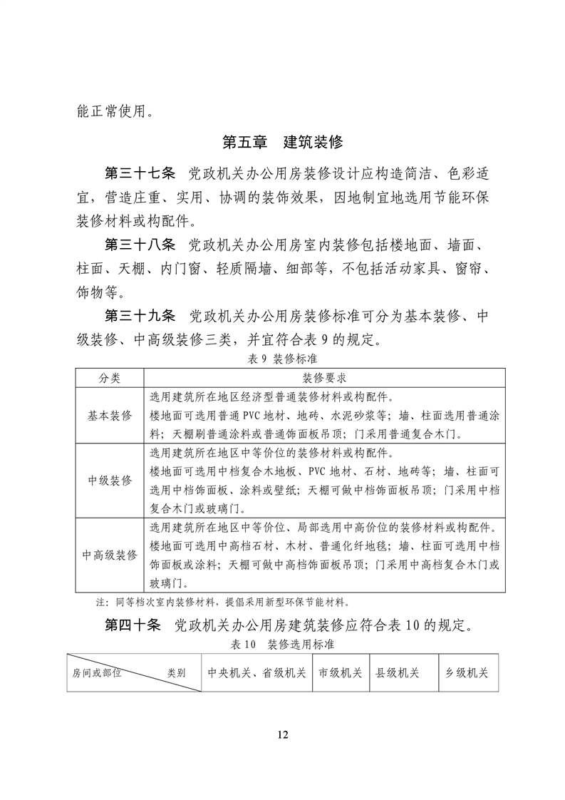
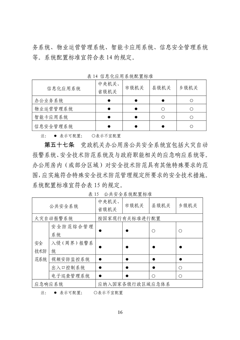
次