您现在的位置:
首页
>
政务公开
>
法定主动公开
>
资金信息
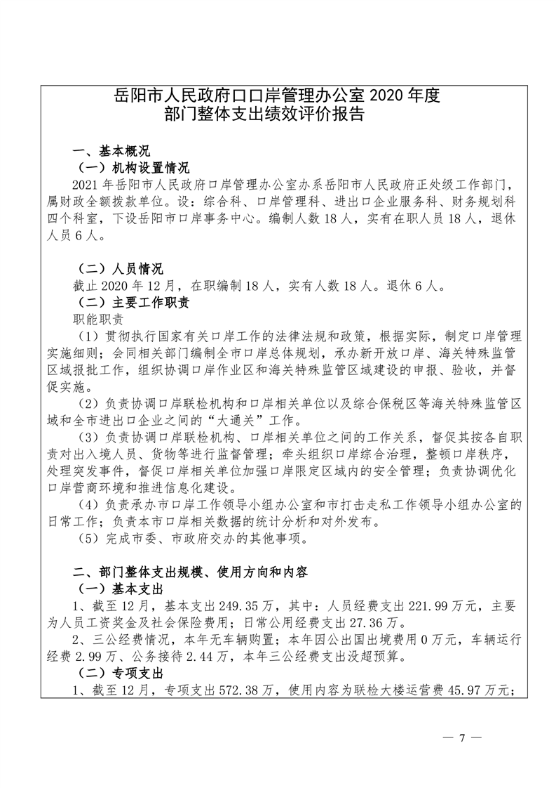
2020年口岸办绩效自评
2021-07-15 16:40 来源:
岳阳市人民政府办公室
【字体:
大
中
小
】